附属脑科医院张向荣教授课题组在《分子精神病学》发表研究论文揭示磁刺激系统改善小鼠精神分裂样行为的关键机制
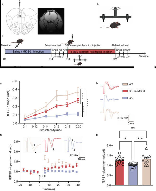
近日,附属脑科医院张向荣教授课题组在国际精神病学权威期刊《分子精神病学》(Molecular Psychiatry)在线发表题为《选择性磁刺激下调左前边缘皮质中的GABAA受体ε亚基缓解小鼠精神分裂症样行为》(Selective magnetic stimulation downregulates the GABAA receptor ε subunit in the left prelimbic cortex to alleviate schizophrenia-like behaviors in mice)的研究论文。该研究在精神分裂症模型小鼠中运用了超顺磁纳米颗粒(SPIO)介导的联合磁刺激系统治疗(c-MSST),首次实现前边缘皮层(PrL)的高效精准靶向激活,并揭示配体门控氯离子通道GABAA受体ε亚基(GABRE)是磁刺激改善小鼠精神分裂症样行为的核心分子机制,为精神分裂症的物理治疗提供了新策略和新靶点。

该研究首次成功应用c-MSST干预体系,实现对SCZ关键脑区PrL的精准靶向磁刺激,创新性地揭示GABAA受体ε亚基(GABRE)作为核心分子靶点的调控机制:c-MSST通过上调p62/SQSTM1蛋白,隔离GABARAP家族分子从而减少GABRE膜表达,进而逆转MK-801引起的突触可塑性损伤,最终改善SCZ样行为。针对SCZ模型小鼠的研究表明,c-MSST靶向干预左侧PrL逆转其社交、认知、运动受损,效果与经典药物氯氮平干预相当,为SCZ提供了全新的物理干预策略。

该技术突破传统rTMS难以穿透精准靶向目标脑区且确切机制不明的瓶颈,基于可临床使用的超顺磁性氧化铁纳米材料,兼具高靶向性、可逆调控与高生物安全性特征。该研究阐明了磁刺激通过GABRE-p62/SQSTM1轴改善SCZ样行为的神经生物学机制,c-MSST具备的“精准靶向调控”能力,为精神分裂症、抑郁症、孤独症等精神疾病的机制研究与治疗提供了可行性强的技术范式,具有良好的临床转化潜力。

附属脑科医院的张向荣教授和东南大学附属中大医院的张志珺教授为该论文的共同通讯作者,团队胡蕴珊硕士、王紫旭硕士、方锦硕士、张少童硕士为该论文的共同第一作者,本研究得到国家自然科学基金和江苏省科技厅社会发展重点项目等项目资助。
原文链接:https://doi.org/10.1038/s41380-025-03267-8.
(素材来源/张向荣教授课题组)
